Nitrite-API colorimetric assay
Colorimetric assay for measuring nitrite levels using API test kit. Range: 0-2ppm
Nitrite is measured with the standard Greiss test. In this test, sulfanilamide reagent is converted to a diazonium salt by nitrite (NO2) in the water sample. The diazonium salt is then reacted with NED (N-1-napthylethylene diamine dihydrochloride) reagent to form an azo dye which has a purple/magenta color that is measured at 520-550 nm (suitable for the colorimeter 528 nm green LED).
Absorbance spectrum
- Reported values in literature around 540nm
- Measured absorbance peak at 530nm
- Open Colorimeter measurement LED: 520nm

Materials
- Open Colorimeter with 520nm LED board
- API nitrite test kit
- 1,000 ppm N (3,280 ppm as NO2) standard, Labchem Cat # LC17930-7
- Distilled water
- Cuvettes
- 6 x 5 mL capped tubes
- 2 x 100 mL volumetric flask
- 1 mL adjustable pipette
Prepare nitrite calibration solutions: 0-2ppm
- Prepare 100 ppm NO2: 3.05 mL of 3,280 ppm standard in 100 mL volumetric flask. Fill to line with distilled water.
- Prepare 2.0 ppm NO2: 2.0 mL of the 100 ppm working stock in 100 mL distilled water in volumetric flask. Fill to the line with distilled water.
- Dilute the 2 ppm working stock as outlined below
| Nitrite Conc. (ppm) | 2ppm Nitrite (mL) | Dist. water (mL) |
|---|---|---|
| 0.0 | 0 | 5 |
| 0.4 | 1 | 4 |
| 0.8 | 2 | 3 |
| 1.2 | 3 | 2 |
| 1.6 | 4 | 1 |
| 2.0 | 5 | 0 |
Method
- To each 5 mL sample, add 5 drops of API Nitrite Test Solution
- Cap the tube and invert several times to mix.
- Wait 5-10 mins for the color to fully develop.
- Make sure the Open Colorimeter has the 520nm LED installed
- Turn on the Open Colorimeter and select absorbance. Blank the colorimeter with the 0 ppm nitrite solution and measure absorbance of all of the solutions.

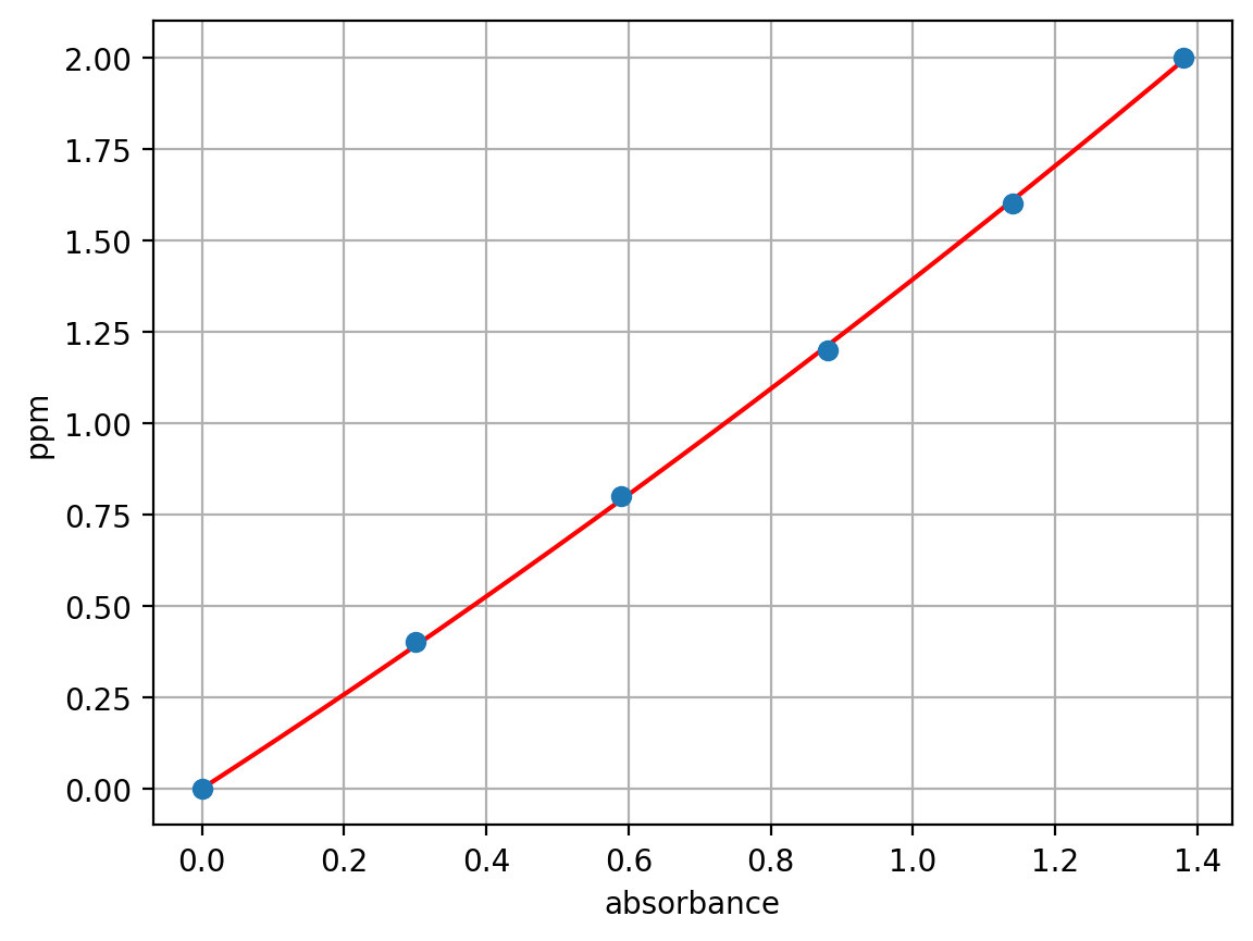
Calibration data
The data plot and JSON calibration data below were generated using the oc-calibration app.

Comments ()