pH FeatherWing Product Guide
This is the documentation site for the pH FeatherWing. The pH FeatherWing V0.2 is a pH electrode amplifier which is designed to be compatible with the Feather/FeatherWing system.
This is the documentation site for the pH FeatherWing. The pH FeatherWing V0.2 is a pH electrode amplifier which is designed to be compatible with the Feather/FeatherWing system. It fits in a standard FeatherWing doubler or tripler base and is compatible with any Feather Development board which adheres to Adafruit's Feather specification.
Listed below in the Table of Contents are links to pages describing the project designs, user guides and more. If you have any questions please feel free to reach out via our contact form.
Table of Contents
Introduction
(coming soon)
Open Source Hardware & Software
(more coming soon)
pH FeatherWing Hardware
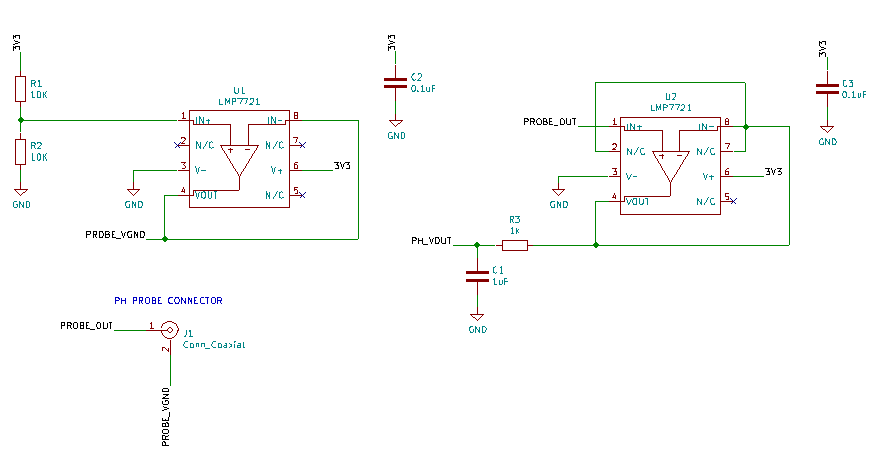
The pH FeatherWing [https://iorodeo.com/products/phfeatherwing] is a singlechannel pH electrode amplifier based on Texas Instrument’s LMP7721[http://www.ti.com/lit/ds/symlink/lmp7721.pdf] ultra low input bias current (3fA) precision operational amplifier. The design of the pH electrode amplifier…

User Guides
pH FeatherWing Assembly
The pH FeatherWing [https://iorodeo.com/products/phfeatherwing] is sold as anunassembled kit. The kit includes the pH FeatherWing v0.2 board (PCB with all ofthe smt components), and a set of through-hole components. These are i) 3-pinscrew terminal connector (blue), ii) 12-pin and 16-pin headers…

Creating a pH meter using the pH FeatherWing
In this blog post we demonstrate how to create a pH meter using the pHFeatherWing, an Adafruit Feather M4 Express and a few additional components. Themeter will display a continuous readout of the current pH and can be calibrated,via button press, at pH values of 4, 7

Purchase a pH FeatherWing from the online store
pH FeatherWing
The pH FeatherWing V0.2 is a pH electrode amplifier which is designed to be compatible with the Feather/FeatherWing system. It fits in a standard FeatherWing doubler or tripler base and is compatible with any Feather Development board which adheres to Adafruit’s Feather specification. The pH Feathe…



Comments ()